电话:18121125588
QQ:168758259
公司邮箱:168758259@qq.com


一:概述
巨贯防爆型超声波液位计分为一体式、分体式,一体式又分为:塑料外壳与金属铝合金外壳等多种形似,外形美观,并且有很好的防爆功能。仪表采用工业隔离电源,所有的输出、输入线都具有防雷、过压、过流保护线路功能。满足各种客户对防爆型超声波液位计的需求。
二:产品特点
●稳定可靠
防爆型超声波液位仪可以直接替代国外进口仪表。我们在电路设计时从电源开始就采用高质量的隔离模块、关键元器件的采购选择高稳定可靠的器件。
●安全、美观、防护等级高
采用压铸铝合金防水、防爆外壳。防护等级IP67。防爆等级为:EX d(ia)iaⅡBT6,可以在所有可燃性爆炸气体内进行液位测量(除氢气、乙炔、二硫化碳外),它的防爆安全等级完全超过了柴油、煤油、汽油等常用油品的要求。
●多种手段保护
所有的输入、输出线均具有防雷、过流、过压的保护功能。
●采用物理全封闭探头
改变传统的探头灌注泡沫胶密封胶工艺,采用一体铸造全封闭伍缝隙探头,防护等级IP68,防水放尘防潮等有明显优势,使用寿命提高3-5年。
●独特探头设计,适应16公斤压力环境
独特的探头设计,改变了由原来的超过一公斤压力不能使用超声波的历史。
●先进回波跟踪算法
采用先进的回波数字滤波跟踪算法,能在嘈杂的电、声噪声中有效捕捉真实回波。
●多种补偿模式
内置温度补偿,分体可用外接温度传感器的方式。有声速校正模式,可以更好的适应不同的工作现场,实现更精确的测量。
●点阵式液晶,全中文菜单
全中文菜单,使调试和应用变得更为容易。点阵液晶,可以显示多种图形。产品调试的时候,可以更直观、明了。
●灵活的测量模式
物位和距离两种测量模式,并可以灵活设置参考位置,让显示值更为直观。
●可编程继电器输出
继电器可编程,每个继电器可以设置成高位、低位报警或者关闭,可以单独设置报警值、回差值
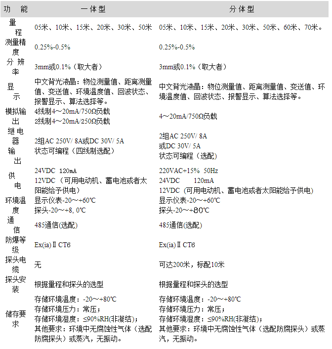
三:主要技术参数

四:安装指南
4.1选择量程
如果测量液体,可以按照标称量程选型。如果是测量固体(请事先咨询厂家技术人员),需要将量程加大,如果是松软的物体(比如面粉,棉花,海绵),将不能使用。如果测量液位有覆盖面大的气泡,也要加大量程,气泡厚度超过5cm,将不推荐使用。
空气中有粉尘或者蒸汽,请事先咨询厂家技术人员,要加大量程使用。
4.2选择探头材料,主要看环境是否有腐蚀性
一般的弱酸弱碱环境可以用普通探头,腐蚀性强的,要用防腐的探头。强酸碱的场合,我们还要考虑是否会形成雾气,会形成雾气的场合,还要求加大量程使用。
4.3探头的安装位置,根据发射角和可能产生的虚假反射回波
超声波波束通过探头聚焦,脉冲波束的发射就好像手电筒的光束一样,不同类型不同量程的探头的发射角如下:23.54°(05A探头),27.38°(12B探头),23.96°(20C探头)。在发射角内的任何物体,如:管道、容器支架和其他装置,都会造成很强的虚假回波,特别是发射内距离探头较近的几米处,比如:距离探头6米的虚假回波要比距离探头18米的强9倍。
上一条: 分体超声波物位计
下一条: JG2000系列防腐型超声波液位计











